Overview
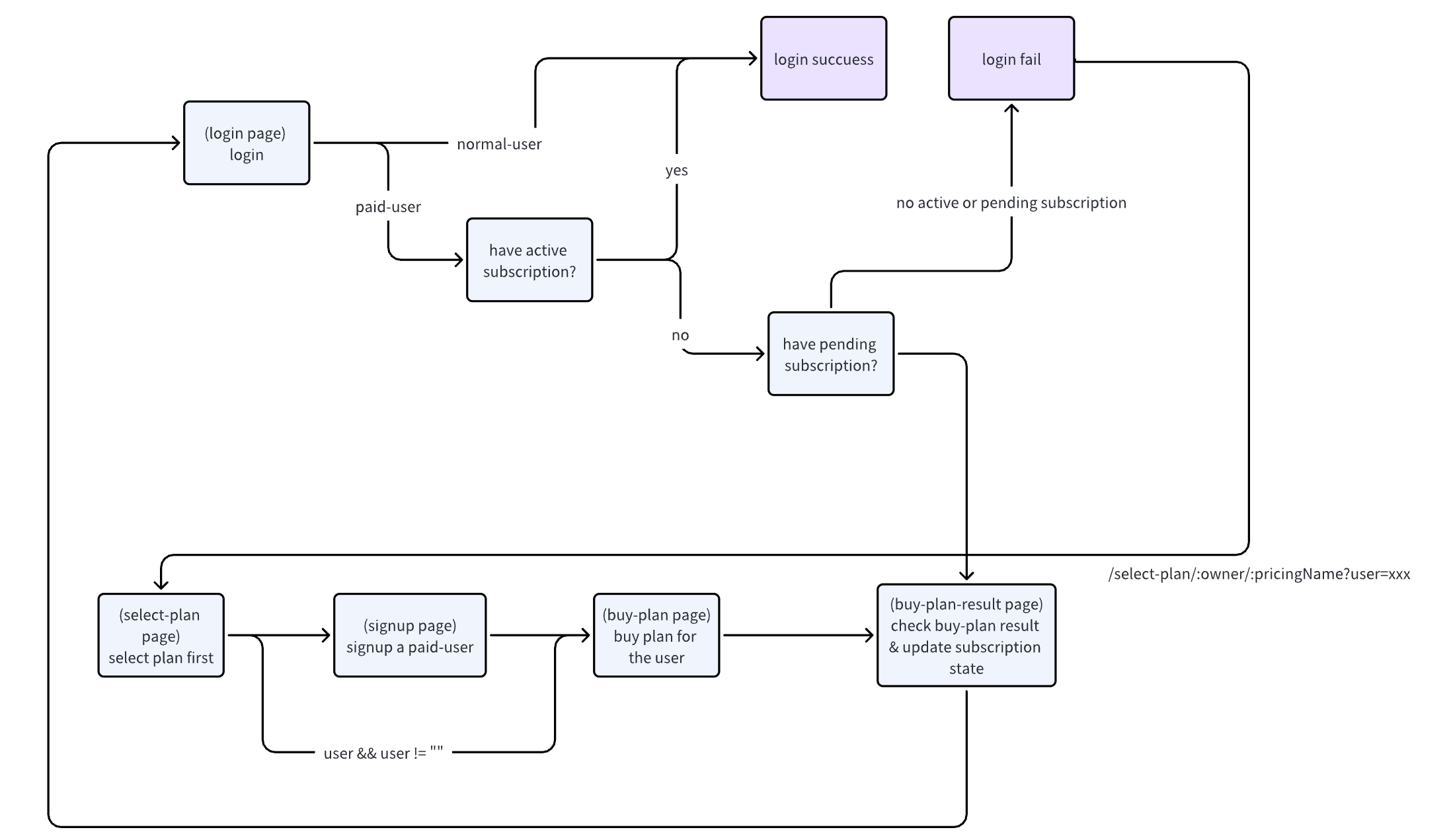
Casdoor can act as a subscription and pricing system using Product, Payment, Plan, Pricing, Subscription, and Transaction. You define which plans appear in each price list:

Each Pricing is tied to an Application. Users open the pricing page URL, pick a plan, and sign up as paid users.
Flow

-
Select plan — Users open the pricing page URL (shared by the admin) and choose a plan.

-
Sign up — They complete sign-up and become paid users for that plan.

-
Pay — They are redirected to the buy-plan page to complete payment.

-
Activation — After payment, the Subscription for that plan is active and they can sign in as paid users.

Here is a demo video: