Chuyển tới nội dung chính

Overview

Casdoor can act as a subscription and pricing system using Product, Payment, Plan, Pricing, Subscription, and Transaction. You define which plans appear in each price list:

pricing example

Each Pricing is tied to an Application. Users open the pricing page URL, pick a plan, and sign up as paid users.

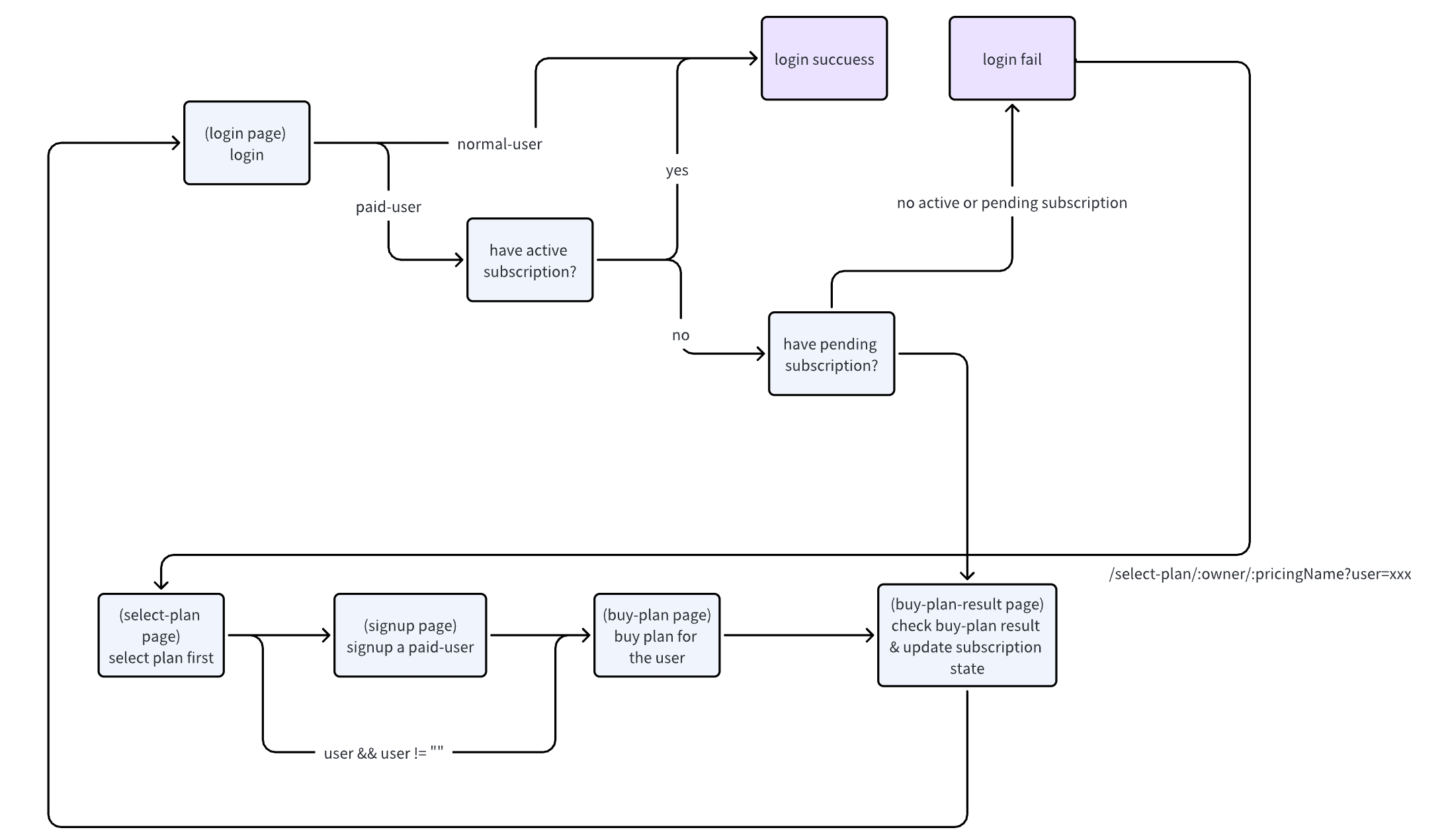
Flow

pricing flow

  1. Select plan — Users open the pricing page URL (shared by the admin) and choose a plan.

    pricing page url

  2. Sign up — They complete sign-up and become paid users for that plan.

    select-plan signup

  3. Pay — They are redirected to the buy-plan page to complete payment.

    buy-plan

  4. Activation — After payment, the Subscription for that plan is active and they can sign in as paid users.

    buy-plan-result

Here is a demo video: